Актуатор для ворот своими руками. Выбор и расчёт двигателей
Актуатор для ворот своими руками. Выбор и расчёт двигателей
В качестве активатора движения для распашных ворот целесообразно применять мотор-редукторы разного типа. Если речь идёт о небольших воротах малой массы, с задачей справятся двигатели аккумуляторных шуруповёртов, приводы автомобильных стеклоочистителей, стеклоподъёмников и пр. Другой вопрос — как вы планируете выполнить муфту сцепления для валов таких моторов.

Вы также можете подобрать подходящий агрегат из богатого ассортимента магазинных мотор-редукторов, это даёт большую свободу в определении нужного крутящего момента. Итак, допустим измеренное усилие закрывания тяжёлой створки ворот составило 13,5 кг по шкале ручного кантера. Каждый килограмм соответствует 9,8 Н, значит, сила тяги равна 132,3 Н. В случае с реечной или зубчатой передачей это значение надо поделить на диаметр приводного колеса, это и будет равно крутящему моменту двигателя.
В конструкции типа «гайка-винт» происходит редукция, поэтому требуется дополнительный пересчёт. Допустим, выбрана шпилька М18 с шагом резьбы 2,5 мм. Это значит, что за один оборот по окружности диаметром 18 мм гайка совершает 2,5 мм поступательного движения, стало быть передаточное отношение равно 7,2:1. Соответственно, если мы разделим усилие открывания ворот на коэффициент передачи, получим искомое значение усилия на валу двигателя: 132,3 / 7,2 ~ 18,4 Н или чуть менее 1,9 килограмма при радиусе шпильки 0,9 см. То есть табличное значение крутящего момента для двигателя составит 1,69 кг/см.

Это довольно грубый расчёт, не учитывающий силу трения в винтовой передаче и другие потери, но он помогает определиться с минимально допустимой мощностью мотора. Для компенсации потерь энергии рекомендуется обеспечить запас мощности в размере 100–250%.
Также необходимо рассчитать скорость вращения вала. Для этого разделите длину рабочего хода на шаг резьбы винтовой передачи, и вы получите количество оборотов, необходимое для полного открывания ворот. При использовании реечной передачи расчёт определяется соотношением числа зубьев рейки и приводной шестерни.
Линейный двигатель своими руками. Принцип работы
Так как модель вечного магнитного двигателя, работа которого основана на магнитных качествах материала, далеко не единственная в своем роде, то и принцип работы разных двигателей может отличаться. Хотя при этом используются, безусловно, свойства постоянных магнитов.
Из наиболее простых можно выделить антигравитационный агрегат Лоренца. Принцип его работы заключается в двух разнозаряженных дисках, подключаемых к источнику питания. Диски помещены наполовину в экран полусферической формы. Далее их начинают вращать. Магнитное поле легко выталкивается подобным сверхпроводником.
Простейший же асинхронный двигатель на магнитном поле придуман Теслой. В основе его работы лежит вращение магнитного поля, которое производит из него электрическую энергию. Одна металлическая пластина помещается в землю, другая — повыше неё. К одной стороне конденсатора подключают провод, пропущенный через пластину, а ко второй — проводник от основания пластины. Противоположный полюс конденсатора подключается к массе и выполняет роль резервуара для отрицательно заряжённых зарядов.
Единственным рабочим вечным двигателем считают роторное кольцо Лазарева. Он крайне прост по своему строению и реализуем в домашних условиях своими руками . Выглядит он как ёмкость, поделённая пористой перегородкой на две части. В саму перегородку строена трубка, а ёмкость заполняется жидкостью. Предпочтительнее использовать легколетучую жидкость наподобие бензина, но можно и простую воду.
С помощью перегородки жидкость попадает в нижнюю часть ёмкости и давлением выдавливается по трубке наверх. Само по себе устройство реализует лишь вечное движение. А вот для того, чтобы это стало уже вечным двигателем, необходимо под капающую из трубки жидкость установить колесо с лопастями, на которых будут располагаться магниты. В результате образовавшееся магнитное поле будет всё быстрее вращать колесо, в результате чего ускорится поток жидкости и магнитное поле станет постоянным.
А вот линейный двигатель Шкодина произвел действительно ощутимый рывок в прогрессе. Эта конструкция крайне проста технически, но одновременно имеет высокую мощность и производительность. Такой «движок» ещё называют «колесо в колесе» . Уже сегодня оно используется в транспорте. Здесь имеют место две катушки, внутри которых находятся ещё две катушки. Таким образом, образуется двойная пара с разными магнитными полями. За счёт этого они отталкиваются в разные стороны. Подобное устройство можно купить уже сегодня. Они часто используются на велосипедах и инвалидных колясках.
Двигатель Перендева работает только лишь на магнитах. Здесь используются два круга, один из которых статичный, а второй динамичный. На них в равной последовательности расположены магниты. За счёт самоотталкивания внутреннее колесо может вращаться бесконечно.
Ещё одним из современных изобретений, нашедших применение, можно назвать колесо Минато. Это устройство на магнитном поле японского изобретателя Кохея Минато, который довольно широко используется в различных механизмах.
Основными из достоинств этого изобретения можно назвать экономичность и бесшумность. Он также и прост: на роторе располагаются под разными к оси углами магниты. Мощный импульс на статор создаёт так называемую точку «коллапса», а стабилизаторы уравновешивают вращение ротора. Магнитный двигатель японского изобретателя, схема которого крайне проста, работает без выработки тепла, что пророчит ему большое будущее не только в механике, но и в электронике.
Существуют и другие устройства на постоянных магнитах, как колесо Минато. Их достаточно много и каждый из них по-своему уникален и интересен. Однако своё развитие они лишь начинают и находятся в постоянной стадии разработки и совершенствования.
Электроцилиндр своими руками. Поделиться 6 19 апреля, 2023г. 21:02:52
- Участник
- Откуда: Россия
- Приглашений: 0
- Сообщений: 63
- Уважение:
- Позитив:
- Пол: Мужской
- Провел на форуме:
1 день 1 час - Последний визит:
анархист777 написал(а):
Здравствуйте уважаемые форумчане! Кто-нибудь пользовался такими штуками? Как альтернатива гидравлике. Вот думаю самопал подобный изготовить получится ли? Дюже заманчиво… Не надо никаких шлангов, распределителей, насосов! Соответственно и течей нет. Компактные органы управления (тумблер, реле), не требуется привода от двигателя, повода можно потянуть куда угодно!
Отредактировано Nikolay (Вчера 17:54:00)
анархист777 написал(а):
Здравствуйте уважаемые форумчане! Кто-нибудь пользовался такими штуками? Как альтернатива гидравлике. Вот думаю самопал подобный изготовить получится ли? Дюже заманчиво… Не надо никаких шлангов, распределителей, насосов! Соответственно и течей нет. Компактные органы управления (тумблер, реле), не требуется привода от двигателя, повода можно
Отредактировано Nikolay (Вчера 17:54:00)
Делал нечто подобное лет 15 назад из металлолома. Служило своеобразным приводом "лифта" в погреб. 4 мешка картошки поднимала запросто. Долго правда, зато не руками таскать. Привод был как электро, так и при отключении эл-ва можно было крутить вручную (но проще было бы руками перетаскать)))))) Кому интересно могу описать словами ( конструкция проще некуда). Привод можно сделать от чего угодно. В сети такого не найдете (лично моя разработка) Кому интересно спрашивайте не стесняйтесь. Фото к сожалению нет т.к тогда и не было на что снять, а сейчас сменил место жительства.
Актуатор из стеклоподъемника. Автоматический свеклоподъемник на любое авто
В далекое домибилизационное время подвязался изготовить комплект плат по готовому проекту для пикабушника. И вот что вышло.

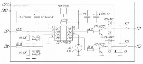
В сети имеется как минимум три годных проекта. Выбрал этот как самый понятный. Примерная схема.

В моем варианте плата "врезается" в цепи управления реле по плюсу.
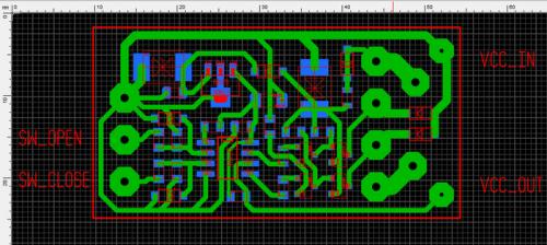
Нарисовал плату в sprint'е.

Распечатал и перенес на текстолит.

Комплект из трех штук. Для каждой двери свой.
Вытравил в растворе какой то химии.

Убрал остатки краски ацетоном.

Залудил…

…. и магия монтажа.

Смысл примерно следующий:
-монтируем плату между кнопкой и штатным реле(управление плюсом)
-при коротком нажатии на кнопку вниз/вверх, стекло опускается или поднимается до упора
-если в течении 6 секунд(можно выбрать при прошивке) стекло все еще в движении, срабатывает защита по времени
-если 6 секунд не прошли и стекло дошло до конца, сила тока потребляемая моторчиком растет
-если сила тока растет, срабатывает датчик тока в виде катушки и геркона, и срабатывает защита по току
-при длительном нажатии, стеклоподъемник работает штатно

Если кому нужна печатка моего варианта в lay, пишите. Дополню пост.
В далекое домибилизационное время подвязался изготовить комплект плат по готовому проекту для пикабушника. И вот что вышло.
В сети имеется как минимум три годных проекта. Выбрал этот как самый понятный. Примерная схема.
В моем варианте плата "врезается" в цепь управления реле по плюсу.
Нарисовал плату в Sprint'е.
Распечатал и перенес на текстолит.
Комплект из трех штук. Для каждой двери свой.
Вытравил в растворе какой-то химии.
Убрал остатки краски ацетоном.
Залудил… и магия монтажа.
Смысл:
- Монтируем плату между кнопкой и штатным реле (управление плюсом)
- При коротком нажатии на кнопку вниз/вверх, стекло опускается или поднимается до упора
- Если в течении 6 секунд (можно выбрать при прошивке) стекло все еще в движении, срабатывает защита по времени
- Если 6 секунд не прошли и стекло дошло до конца, сила тока потребляемая моторчиком растет
- Если сила тока растет, срабатывает датчик тока в виде катушки и геркона, и срабатывает защита по току
- При длительном нажатии, стеклоподъемник работает штатно
Если кому нужна печатка моего варианта в Lay, пишите. Дополню пост.